易达瑞康销售 艾可慕对讲机 防爆对讲机 摩托罗拉对讲机 数字对讲机,并提供对讲机报价!
服务热线:
010 6371 2288
微信咨询 扫一扫
首页
企业介绍
产品中心
解决方案
新闻资讯
视频中心
软件下载
联系我们
购买方式
您当前的位置:
首页
>
新闻资讯
>
对讲机知识
>
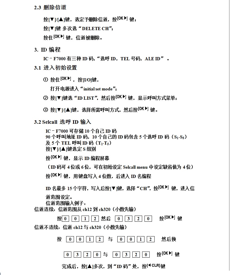
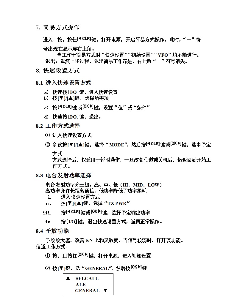
艾可慕 IC-F7000短波电台简易使用说明
资讯中心
共
842
个资讯
查询
艾可慕 IC-F7000短波电台简易使用说明
发布者:
易达瑞康
发布时间:2019年04月08日
标签:
5297
人浏览过
上一篇:
ICOM IC-A110航空车载对讲机简易编程说明
下一篇:
IC-M700PRO大功率单边带电台--技术指标
热门资讯
船载、车载台对讲机单边电台维修千方
标签:
无线通讯中继台(中转台)及配置
标签:
SX-400功率计说明书
标签:
对讲机在酒店管理中的重要性
标签:
装酷?对讲机的信令音究竟是什么?
标签:
ICOM IC-F51防水防爆对讲机简单操作说明
标签:
对讲机采购和选择的方法
标签:
对讲机使用故障简单维修
标签:
对讲机使用常识
标签:
对讲机功率与手机功率的区别
标签:
点此购买
微信咨询
微信咨询
返回顶部